• 捐赠人金额
  • 郑俊600.00
  • 唐果儿50.00
  • 吴艳兰100.00
  • 石芷沐100.00
  • 成都域卫科技有限公司1000.00
  • 都子豪60.00
  • 周建忠160.00
  • 王远奇100.00
  • 杨震诺888.88
  • 梅筠溪&梅箬影小朋友200.00
  • 靳丹1000.00
  • 廖鉴之600.00
  • 丽江玉龙照相馆200.00
  • 李勇锐900.00
  • 蒲国富100.00
  • 唐莹200.00
  • 王韬老师1000.00
  • 叶少乔200.00
  • 曹宸依300.00
  • 余宸麟200.00
  • 张国光200.00
  • 郑渲辉200.00
  • 童东强366.00
  • 穆豪200.00
  • 韦焕云99.00
  • 谢知彤1000.00
  • 文家智120.00
  • 苟汪汪100.00
  • 邓文宏200.00
  • 杨梅200.00
  • 邱剑&裴蕾夫妇200.00
  • 贺宇300.00
  • 张斌200.00
  • 仇海南233.00
  • 刘天慈1111.00
  • 郝文卓200.00
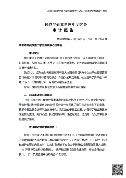
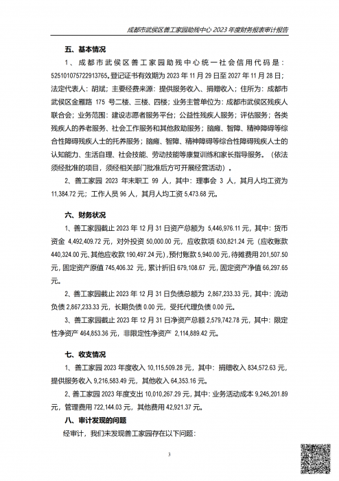
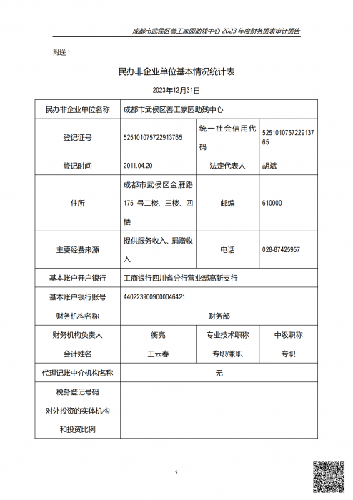
首页 > 详情:善工家园2023年度审计报告

善工家园2023年度审计报告

川审会字2024第01056号成都市武侯区善工家园助残中心_00_png川审会字2024第01056号成都市武侯区善工家园助残中心_01_png川审会字2024第01056号成都市武侯区善工家园助残中心_02_png川审会字2024第01056号成都市武侯区善工家园助残中心_03_png川审会字2024第01056号成都市武侯区善工家园助残中心_04_png川审会字2024第01056号成都市武侯区善工家园助残中心_05_png川审会字2024第01056号成都市武侯区善工家园助残中心_06_png川审会字2024第01056号成都市武侯区善工家园助残中心_07_png川审会字2024第01056号成都市武侯区善工家园助残中心_08_png川审会字2024第01056号成都市武侯区善工家园助残中心_09_png川审会字2024第01056号成都市武侯区善工家园助残中心_10_png川审会字2024第01056号成都市武侯区善工家园助残中心_11_png川审会字2024第01056号成都市武侯区善工家园助残中心_12_png川审会字2024第01056号成都市武侯区善工家园助残中心_13_png川审会字2024第01056号成都市武侯区善工家园助残中心_14_png川审会字2024第01056号成都市武侯区善工家园助残中心_15_png川审会字2024第01056号成都市武侯区善工家园助残中心_16_png川审会字2024第01056号成都市武侯区善工家园助残中心_17_png川审会字2024第01056号成都市武侯区善工家园助残中心_19_png川审会字2024第01056号成都市武侯区善工家园助残中心_20_png川审会字2024第01056号成都市武侯区善工家园助残中心_21_png川审会字2024第01056号成都市武侯区善工家园助残中心_22_png川审会字2024第01056号成都市武侯区善工家园助残中心_23_png川审会字2024第01056号成都市武侯区善工家园助残中心_24_png川审会字2024第01056号成都市武侯区善工家园助残中心_25_png川审会字2024第01056号成都市武侯区善工家园助残中心_26_png川审会字2024第01056号成都市武侯区善工家园助残中心_27_png川审会字2024第01056号成都市武侯区善工家园助残中心_28_png川审会字2024第01056号成都市武侯区善工家园助残中心_29_png川审会字2024第01056号成都市武侯区善工家园助残中心_30_png川审会字2024第01056号成都市武侯区善工家园助残中心_31_png川审会字2024第01056号成都市武侯区善工家园助残中心_32_png川审会字2024第01056号成都市武侯区善工家园助残中心_33_png川审会字2024第01056号成都市武侯区善工家园助残中心_34_png川审会字2024第01056号成都市武侯区善工家园助残中心_35_png川审会字2024第01056号成都市武侯区善工家园助残中心_36_png川审会字2024第01056号成都市武侯区善工家园助残中心_38_png
发布时间:2024-07-19