就业,是改善残疾人生活状况、实现自强自立和人生价值的主要途径,也是维护残疾人社会及生活权益的基本保障。残疾人就业,关系到残疾人的生存和残疾人事业的发展,关系到社会稳定的大局。为保障残疾人的社会权益,提高其生活水平和质量,使他们尽可能地避免成为弱势群体中的弱势,政府越来越重视残疾人(尤其是智障、精障残疾人)的就业、安置问题。
职重项目
2014年11月,为了共同促进武侯区残疾人就业工作的专业化发展,在武侯区委、区政府的主导下,由区残联牵头,并由具备多年智障群体服务经验、拥有智障服务专业技术团队、并由台湾"胜利之家"所直接督导的本地非营利性公益机构--武侯区善工家园助残中心承担职业重建项目的具体运营。
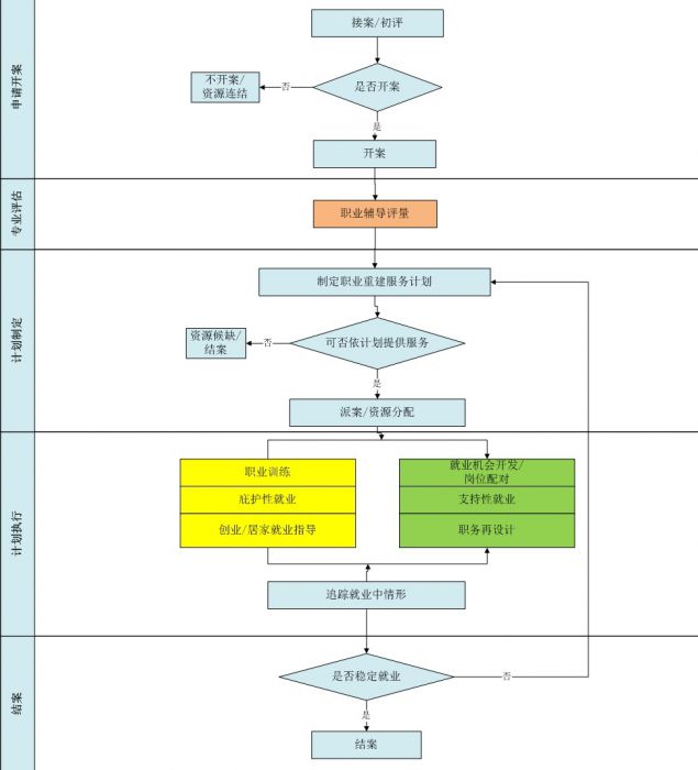
武侯区残疾人职业重建项目为武侯区16-59岁的残疾人提供系统的专业辅导及相关资源支持,通过职业评量、职业训练、就业辅导、职务再设计等多项个别化职业重建服务技术,促进残疾人获得找工作和稳定就业所需的技能、态度以及资源,协助残疾人进入或重返职场,并期望能够借由就业活动,与社会互动,使残疾人能自力更生,拥有公平参与社会生活的机会。
目前职业重建项目,由专职的就业辅导员团队,正在为56位轻度障碍学员提供职业训练。目前已建成包含咖啡实训点、超市实训点、水吧实训点、花艺实训点、种养植实训点共5个就业技能实训点,还有更多符合智力障碍人士就业需求的实训及就业点也即将建成……









第二阶段为技能训练期。学员经过职前训练后,由职业重建个案社工向家长建议学员目前可进行首次职业评量,经家长同意并共同参与的情况下,由职业重建评量员、个案社工进行孩子职业评量,时长不超过2个月。判断学员是否已做好就业准备,根据个人兴趣爱好、现有能力及培养后可具备的能力等,为学员及家长提出合理的技能训练方向建议,职评结果于评估后的两周内通知学员及家长。家长及学员根据评估结果建议,选择适合的技能训练参与,则此时学员进入技能训练期,开始针对某个工作岗位的技能接受训练,该阶段训练期为3-24个月。


第三阶段为实战期。学员经过技能训练后,由职业重建个案社工向家长建议学员目前可进行第二次职业评量,经家长同意并共同参与的情况下,由职业重建评量员、个案社工进行学员的第二次职业评量。判断学员是否已学习到该工作岗位的技能,并能记住工作流程等,为学员及家长提出可进入的相同或相近实战岗位建议,职评结果于评估后的两周内通知学员及家长。家长及学员根据评估结果建议,选择适合的实战岗位参与,则此时学员进入实战期,该阶段训练期为3-24个月。




1、年龄为男16岁到59岁、女16岁到54岁;
2、残疾类别为三级、四级的智力障碍、精神障碍残疾人;
3、残疾人本人或监护人提出有明确就业意愿的,且未与任何单位签订劳动合同或以挂靠方式由单位购买社会保险的;
4、通过职业重建项目的初评(武侯区学员同时通过武侯区残联的申请资料审核)。
1、标准服务时间为周一到周五,早上8:30-下午16:30,双休日、国家法定节假日照常休息;
2、在孩子参与技能训练、实战或就业期间,职业重建服务时间会根据孩子训练或就业的工作时间不同,进行合理调整,即服务时间也可能会在双休日、国家法定节假日。
武侯区残疾人职业重建项目为武侯区16-59岁的残疾人提供系统的专业辅导及相关资源支持,通过职业评量、职业训练、就业辅导、职务再设计等多项个别化职业重建服务技术,促进残疾人获得找工作和稳定就业所需的技能、态度以及资源,协助残疾人进入或重返职场,并期望能够借由就业活动,与社会互动,使残疾人能自力更生,拥有公平参与社会生活的机会。






版权所有 © 2014 善工家园助残中心 地址:成都市武侯区金雁路175号武侯区残疾人综合服务中心三楼 工作时间:周一到周五8:30-16:30
电话:028-87425957,87427901, 联系人:杨老师,蜀ICP备14018270号 QQ群:139334258, EMAIL:shangongjiayuan@163.com